365英国上市网
首页
英国365概况
学院简介
机构设置
各部门联系方式
新闻动态
通知公告
学历教育
招生工作
学籍管理
教学管理
学位与论文
非学历教育
教师教育培训
党政干部培训
乡村振兴培训
企业人员培训
职业技能和社区教育培训
证书类培训
党建活动
党建活动
党风廉政建设
师德师风
政策法规
文档下载
百问百答
首页
英国365概况
学院简介
机构设置
各部门联系方式
新闻动态
通知公告
学历教育
招生工作
学籍管理
教学管理
学位与论文
非学历教育
教师教育培训
党政干部培训
乡村振兴培训
企业人员培训
职业技能和社区教育培训
证书类培训
党建活动
党建活动
党风廉政建设
师德师风
政策法规
文档下载
百问百答
您所在的位置:
教师教育培训
教师教育培训
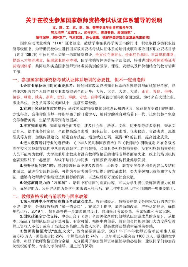
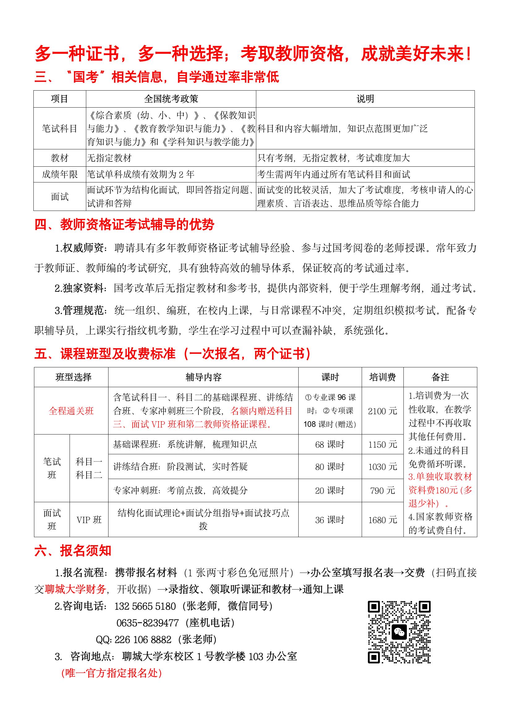
关于在校生参加国家教师资格考试认证体系辅导的说明
|
作者: 靳学斌
|
来源:365英国上市
|
日期:2025-09-08
|
访问量:
X